Extreme temperatures
The Twin Cities is the coldest U.S. city on average in the winter, which also offers a light rail. This can make waiting at a light rail station for extended periods extremely uncomfortable. The temperature can also be extreme in the summer with temperatures upwards of 100°f.

Elevated crime rate
Compared to other U.S. cities light rail stations the Twin-Cities far exceed others in crime rate. Often times light rail passengers will avoid taking the light rail entirely due to the heightened crime rate.



- Limited display information from the current display
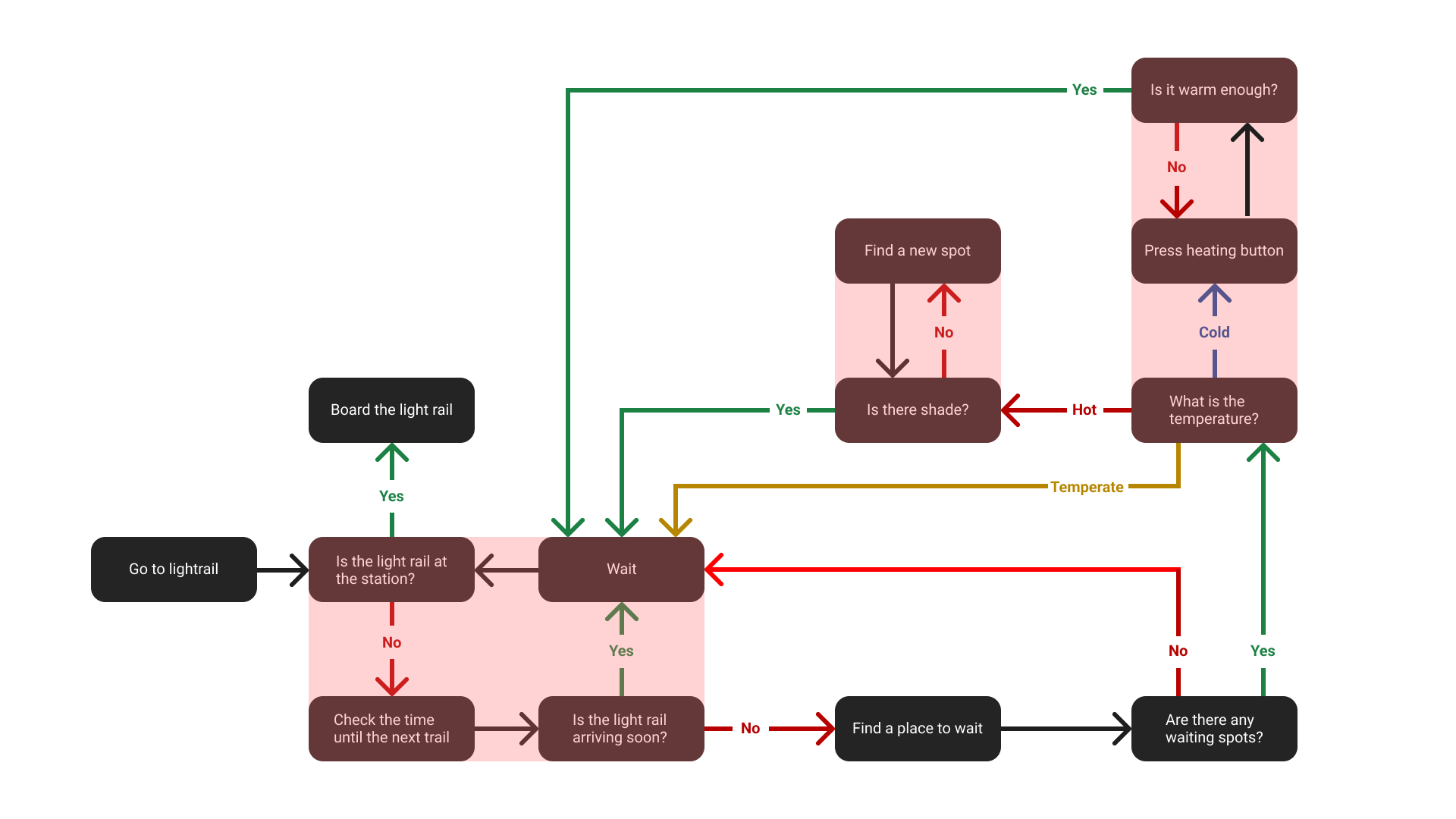
- Locating a spot to wait
- Staying warm in the winter
- Staying cool in the summer

- Offer more places to wait
- Offer a more comfortable waiting experience
- Offer more protection from the elements
- Utilize crime prevention through environmental design
Angled waiting areas shelter passengers from high winds while maintaining privacy with opaque dividers. This creates both an open feeling platform, but also offers privacy.

A heated platform reduces the need to use salt in the wintertime, making the platform cleaner. In addition, a red illuminated strip acts as an extra precaution between the platform and the rail.

A revamped UI makes the waiting information easier to understand and provides more information on the lightrails location.

Large windows facing the street level, offer clear sight lines of the platform. Large powerful lights keep the platform completely illuminated.
